Banner
HomeTOCPrevNextGlossSearchHelp

PDF

Table of Contents

Configuring TN3270



Configuring TN3270

Configuring TN3270

IBM 3270 display terminals are among the computing community's most widely implemented and emulated for host-based computing. Information in this chapter will help you understand the TN3270 terminal emulation environment, and how to use and create files that will allow terminals connected to the communication servers to be used for TN3270 operation. For a complete description of the commands in this chapter, see the Access and Communication Servers Command Reference publication. For information about establishing TN3270 connections, refer to the Cisco Access Connection Guide.


Cisco's Implementation of TN3270

The TN3270 terminal emulation software is based on software developed at the University of California, Berkeley. This software allows any terminal to be used as an IBM 3270-type terminal. Users with non-3270 terminals can take advantage of the emulation capabilities to perform the functions of an IBM 3270-type terminal. Specifically, Cisco's implementation supports emulation of an IBM 3278-2 terminal providing an 80-by-24 display.

True IBM 3270-type terminals use a character format referred to as extended binary-coded decimal interchange code (EBCDIC). EBCDIC consists of 8-bit coded characters and was originally developed by IBM. Emulation is made possible by termcap and curses functions developed by Berkeley UNIX system developers. These functions translate the keyboard and terminal characteristics for ASCII-type terminals into those expected by an IBM host. ASCII characters are listed in the appendix "ASCII Character Set" appendix in the Access and Communication Servers Command Reference publication.

Formally, a termcap is a two-part terminal-handling mechanism. It consists of a database and a subroutine library. The database describes the capabilities of each terminal to be supported; the subroutine library allows programs to query the database and to make use of the values it contains. For more information about defining termcaps, refer to the document termcap & terminfo, by Jim Strang, Tim O'Reilly and Linda Mui.

Communication servers include a default termcap entry for Digital VT100 terminal emulation. More samples are available directly from Cisco on the ftp.cisco.com directory using the FTP file transfer utility.

TN3270 emulation capability allows users to access an IBM host without using a special IBM server or a UNIX host acting as a server (see Figure 13-1). The IBM host must directly support TCP/IP, or have a front-end processor that supports TCP/IP.

Connection to IBM hosts from LAT, TCP, and X.25/PAD environments is accomplished using the two-step translation method. Refer to the chapter "Configuring Protocol Translation" later in this publication for more information about two-step translations. In general, TN3270 support for communication servers allows outgoing TN3270 connections only. In other words, LAT, TCP, and X.25/PAD users must first establish a connection with the communication server, then use the TN3270 facility from the communication server to make a connection to the IBM host.

s1967.gif

Figure 13-1 Typical 3270 Connection Environment


Keymaps and Ttycaps

Figure 13-2 shows how the keymapping and ttycap functionality on the communication server helps IBM hosts and non-IBM terminals to communicate.

s2248.gif

Figure 13-2 Keymaps and Ttycaps

Keymaps and ttycaps have the following functionality:


Startup Sequence Priorities

At system startup, the communication server uses the following decision sequence when selecting a terminal emulation file, also called a ttycap:

  1. Use a user-supplied terminal emulation filename.

  2. Use a terminal emulation filename specified using line configuration commands.

  3. Use a default terminal emulation filename supplied by the administrator.

  4. Use the default VT100 emulation.

Figure 13-3 illustrates the decision process used by the communication server to choose a ttycap for a specific TN3270 session.

s1968.gif

Figure 13-3 Decision Diagram for Communication Server Ttycap Selection Process

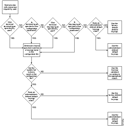
At system startup, the communication server uses the following decision sequence when selecting a keyboard map file, also called a keymap:

  1. Use a user-supplied keyboard map filename.

  2. Use a keyboard map filename specified using line configuration commands.

  3. Use a user-supplied terminal emulation filename.

  4. Use a terminal emulation filename specified using line configuration commands.

  5. Use the default keyboard map filename supplied by the administrator.

  6. Use the default VT100 emulation.

The communication server uses the following criteria to determine the file to use:

Figure 13-4 illustrates the decision process used by the communication server to choose a keymap for a specific TN3270 session. When one of the first four priority checks fails (that is, the name specified does not match any name in the configuration file), the same rules listed for the terminal emulation file apply.

s1141a.gif

Figure 13-4 Communication Server Keymap Selection Process


TN3270 Connection and Configuration Task List

You can perform the tasks in any of the following sections to connect to an IBM host and configure TN3270:

See the end of this chapter for examples of custom terminal and keyboard emulation files.


Use the Default Terminal Emulation File to Connect

By default, an ASCII terminal and keyboard connected to the communication server emulate a Digital VT100 terminal type.

To connect to an IBM host, enter the tn3270 command from EXEC mode. This command will make the connection using the terminal emulation file selected using the startup sequence priorities outlined in the section "Startup Sequence Priorities" earlier in this chapter.

Refer to the Cisco Access Connection Guide for more information about making connections.


Copy a Sample Terminal Emulation File

If the default file does not work for your terminal and keyboard type or the host that you connect to, you might be able to find a file that will work from the growing list of sample terminal emulation files created by Cisco engineers and customers. Obtain the tn3270.examples file in the ftp@cisco.com directory at Cisco Systems. Numerous emulation files are listed in tn3270.examples that allow various terminal types to emulate an IBM 3270-type terminal.

The following steps describe how to obtain a sample configuration file from the tn3270.examples file available from the ftp@cisco.com directory. These steps assume that the system configuration file is stored on a host.

Step 1 Use the FTP utility to connect to address ftp@cisco.com and log in using the anonymous FTP convention.

Step 2 Get the tn3270.examples file.

Step 3 Use a text editor or word processing application to copy the sample terminal emulation file into the configuration file.

Step 4 Load the configuration file onto the host or network. (Refer to the chapter "Loading System Images and Configuration Files" earlier in this publication for information on loading configuration files.)

These steps add new terminal emulation capability to the configuration file. Each time the system is started up, or booted, the settings in the file will be used as the default for terminal emulation.


Create Custom Terminal and Keyboard Emulation Files

To use a custom emulation file, you must load the emulation settings into the system configuration file. This establishes the settings in the file as the terminal and keyboard defaults and provides several ways in which the emulation settings can be used within the system, as follows:

To create a custom terminal emulation file or a custom keyboard emulation file, perform the applicable global configuration task as follows:

Task Command
Define a new terminal emulation file, or ttycap. ttycap ttycap-name termcap-entry
Define a new keyboard emulation file, or keymap. keymap keymap-name keymap-entry


Assign Ttycap and Keymap Line Characteristics

If you intend to use an alternate ttycap and keymap, you must assign the following two characteristics:

This information is used by the communication server when negotiating connections with hosts.

To assign ttycap and keymap line characters, perform one or more of the following line configuration tasks:

Task Command
Specify the type of terminal connected to the line. terminal-type terminal-name
Specify the keyboard map for a terminal connected to the line. keymap-type keymap-name

You must assign the terminal and keyboard type to the line if you intend to use alternate ttycap and keymap files.


List the Terminal Emulation Files

To display a list of ttycap and keymap files available for use, perform the following tasks in EXEC mode:

Task Command
List the ttycap files available. show ttycap [ttycap-name | all]
List the keymap files available. show keymap [keymap-name | all]


Map TN3270 Characters

You can control the mapping of extended binary-coded decimal interchange code (EBCDIC) and American Standard Code for Information Interchange (ASCII) characters by performing the tasks in the following sections:


Create Character Mappings

You can create character mappings by configuring a two-way binding between EBCDIC and ASCII characters. To set character mappings, perform the following global configuration task:

Task Command
Create a two-way binding between EBCDIC and ASCII characters. tn3270 character-map ebcdic-in-hex ascii-in-hex

To return character mappings to their default settings, perform the following global configuration task:

Task Command
Reset character mappings to defaults. no tn3270 character-map {all | ebcdic-in-hex} [ascii-in-hex]


Display Character Mappings

To display character mappings, perform the following task in EXEC mode:

Task Command
Display character mappings. show tn3270 character-map {all | ebcdic-in-hex}


Obtain Hexadecimal Value

To display the hexadecimal value of an ASCII character, perform the following task in EXEC mode:

Task Command
Obtain the hexadecimal value of an ASCII character. show tn3270 ascii-hexval

After you enter this command, enter the ASCII character whose hexadecimal value you want to display.


Set Data Character Bits

When you create character mappings between extended EBCDIC or extended ASCII characters, you must configure the communication server for the correct data character bit length. The default mask used for TN3270 connections is a 7-bit mask. In certain situations, you must use an 8-bit display. When an 8-bit mask has been set by the line configuration command data-character-bits {7 | 8} or the EXEC command terminal data-character-bits {7 | 8}, you can temporarily configure the communication server to use the 8-bit mask by performing the following task in line configuration mode:

Task Command
Temporarily configure the communication server to use the 8-bit mask. tn3270 8bit display

When you use a file-transfer protocol such as Kermit in 8-bit mode or you use 8-bit graphics, which rely on transparent mode, perform the following line configuration task to configure the communication server for the 8-bit mask:

Task Command
Configure the communication server to use the 8-bit mask. tn3270 8bit transparent-mode


TN3270 Configuration Files Examples

The following section provides examples to help you define custom terminal and keyboard emulation files, and to configure your system to use those files:


Custom Terminal Emulation File Example

The following example allows a Televideo 925(TM) terminal to emulate an IBM 3270-type terminal. The file is part of the global ttycap command and is included in the system configuration file. Notice that a carriage return (^M) indicates the last character in the file.

ttycap ttycap1 \        
v8 | vi | tvi925 | 925 | televideo model 925:\
        :so=\EG4:se=\EG0:\
        :hs:am:bs:co#80:li#24:cm=\E=%+ %+ :cl=\E*:cd=\Ey:ce=\Et:\
        :al=\EE:dl=\ER:im=:ei=:ic=\EQ:dc=\EW:\
        :ho=^^:nd=^L:bt=\EI:pt:so=\EG4:se=\EG0:sg#1:us=\EG8:ue=\EG0:ug#1:\
        :up=^K:do=^V:kb=^H:ku=^K:kd=^V:kl=^H:kr=^L:kh=^^:ma=^V^J^L :\
        :k1=^A@\r:k2=^AA\r:k3=^AB\r:k4=^AC\r:k5=^AD\r:k6=^AE\r:k7=^AF\r:\
        :k8=^AG\r:k9=^AH\r:k0=^AI\r:ko=ic,dc,al,dl,cl,ce,cd,bt:\
        :md=\E(:me=\E):ti=\E):te=\E(:\
        :ts=\Ef:fs=\Eg:ds=\Eh:sr=\Ej:xn:\
        :is=\El\E"^M\E3^M      \E1        \E1        \E1       \E1       \E\
1        \E1        \E1        \E1        \E1^M


Custom Keyboard Emulation File Example

The following example allows a keyboard to emulate an asynchronous connection to an IBM 7171(TM) keyboard. The file is part of the keymap global configuration command and is included in the system configuration file.

keymap ibm7171 \        
vt100av | vt100 | vt100nam | pt100 | vt102 | vt125{ \
enter = '^m';\
erase = '^?'; reset = '^g'; clear = '^z'  |  '\EOM';\
nl = '^j'; tab = '^i'; btab = '^b';\
left = '\EOD'; right = '\EOC'; up = '\EOA'; down = '\EOB';\
home = '^h'; delete = '^d'; eeof = '^e'  |  '\E^?'; einp = '^w'; insrt = '\EOn';\
pfk1 = '\EOP'  |  '\E1'; pfk2 = '\EOQ'  |  '\E2'; pfk3 = '\EOR'  |  '\E3';\
pfk4 = '\EOw'  |  '\E4'; pfk5 = '\EOx'  |  '\E5'; pfk6 = '\EOy'  |  '\E6';\
pfk7 = '\EOt'  |  '\E7'; pfk8 = '\EOu'  |  '\E8'; pfk9 = '\EOv'  |  '\E9';\
pfk10 = '\EOq'  |  '\E0'; pfk11 = '\EOr'  |  '\E-';\
pfk12 = '\EOs'  |  '\E='; pfk13 = '\EOp\EOP'  |  '^f13';\
pfk14 = '\EOp\EOQ'  |  '^f14'; pfk15 = '\EOp\EOR'  |  '^f15';\
pfk16 = '\EOp\EOw'  |  '^f16'; pfk17 = '\EOp\EOx'  |  '^f17';\
pfk18 = '\EOp\EOy'  |  '^f18'; pfk19 = '\EOp\EOt'  |  '^f19';\
pfk20 = '\EOp\EOu'  |  '^f20'; pfk21 = '\EOp\EOv'  |  '^f21';\
pfk22 = '\EOp\EOq'  |  '^f22'; pfk23 = '\EOp\EOr'  |  '^f23';\
pfk24 = '\EOp\EOs'  |  '^f24';\
pa1 = '^p1'  |  '\EOS';\
pa2 = '^p2'  |  '\EOm';\
pa3 = '^p3'  |  '\EOl';\
}


Line Specification for a Custom Emulation Example

The following example sets up a line with specific terminal and keyboard characteristics that are used during negotiation with a host upon connection. The line configuration commands in the example must follow the global ttycap and keymap global configuration commands containing the emulation settings to be used.

line 3        
terminal-type ttycap1
keymap-type ibm7171


Character Mapping Examples

The following example shows the configuration of the EBCDIC and ASCII character mappings listed in Table 13-1:

tn3270 character-map 0x81 0x78        
tn3270 character-map 0x82 0x79
tn3270 character-map 0x83 0x7A

Table 13-1 Sample EBCDIC, ASCII Character Mapping

EBCDIC ASCII
a x
b y
c z

The following example displays all nonstandard character mappings:

CS# show tn3270 character-map all        
EBCDIC 0x81 <=> 0x78 ASCII
EBCDIC 0x82 <=> 0x79 ASCII
EBCDIC 0x83 <=> 0x7A ASCII

The following example shows the standard key mapping for the letter d:

CS# show tn3270 character-map 83        
EBCDIC 0x83 <=> 0x63 ASCII = `c'
EBCDIC 0x84 <=> 0x64 ASCII = `d'

The following example unmaps a specific key, first with optional ascii-in-hex argument, then without the argument:

CS# configure terminal        
Enter configuration commands, one per line. End with CNTL/Z.
CS(config)# no tn3270 character-map 0x80 0x78
CS(config)# ^Z
CS# show tn3270 character-map all
EBCDIC 0x82 <=> 0x79 ASCII
EBCDIC 0x83 <=> 0x7A ASCII
CS# conf t
Enter configuration commands, one per line.  End with CNTL/Z.
CS(config)# no tn3270 character-map 0x82
CS(config)# ^Z
CS# show t3270 character-map all
EBCDIC 0x82 <=> 0x79 ASCII

The following example displays character mappings, then removes all mappings with the all keyword:

CS# show tn3270 character-map all        
EBCDIC 0x81 <=> 0x78 ASCII
EBCDIC 0x82 <=> 0x79 ASCII
EBCDIC 0x83 <=> 0x7A ASCII
CS# configure terminal
Enter configuration commands, one per line.  End with CNTL/Z.
CS(config)# no tn3270 character-map all
CS(config)# ^Z
CS# show tn3270 character-map all

HomeTOCPrevNextGlossSearchHelp
-

Copyright 1988-1995 © Cisco Systems Inc.